Back to Home Page of CD3WD Project or Back to list of CD3WD Publications

CLOSE THIS BOOKSwitchgear - Basic vocational knowledge (Institut für Berufliche Entwicklung, 54 p.)
4. Relays and control devices
4.1. Relays
VIEW THE DOCUMENT(introduction...)
VIEW THE DOCUMENT4.1.1. Neutral or auxiliary relays
VIEW THE DOCUMENT4.1.2. Time relays
VIEW THE DOCUMENT4.1.3. Undervoltage and overvoltage relays
VIEW THE DOCUMENT4.1.4. Overcurrent relays
VIEW THE DOCUMENT4.1.5. Overcurrent time relays
VIEW THE DOCUMENT4.1.6. Magnetic overcurrent relays
VIEW THE DOCUMENT4.1.7. Signal relays
4.2. Control devices
VIEW THE DOCUMENT4.2.1. Discrepancy switches
VIEW THE DOCUMENT4.2.2. Control discrepancy switches

Switchgear - Basic vocational knowledge (Institut für Berufliche Entwicklung, 54 p.)

4. Relays and control devices

4.1. Relays

Relays are important devices in control installations. They are influenced by the change of the characteristic quantity in the operating element and actuate electrical switching elements.


Figure 27. Types of contacts (types of switching elements) on a relay

1 n.c. contact,
2 n.o. contact,
3 double-throw contact,
4 passing contact,
5 manipulated variable,
6 measured variables

Characteristics

- Pick-up value
Actual value of the characteristic quantity at which undelayed relays and trips reach the operated condition and delay relays, time relays and delayed trips reach the starting position.

- Resetting value
Value of the characteristic quantity at which the relay and the trip leave the operated condition.

- Operate time
Time between the appearance of the characteristic quantity until reaching of the operated condition.

- Operating time
Time between the appearance of the pick-up value of the characteristic quantity in protective relays until reaching the operated condition.

- Basic time
Shortest operating time.

- Maximum operating time
Longest operating time.

- Grading time
Difference of operating times of relay protective devices in series connection.

- Main protection
Time protection for response in case of disturbances in the range of a complete part of the installation to be protected, this time being less than that of the other relay protective devices of the corresponding part of the installation.

- Setting value of the protection
Rated value of the characteristic quantity or the time of disconnection between pick-up range and non-operating zone.

- False tripping
Response of a relay protective device in the absence of disturbances or abnormal operating conditions in the part of the installation to be protected.

- Erroneous tripping
Response of a relay protective device due to the wrong setting of a protective relay.

- Primary relay.
The characteristic quantity to be monitored lies directly on the operating element via the transformer.

- Secondary relay
The characteristic quantity to be monitored lies indirectly on the driving system via the transformer.

- Protective relay (general)
A combination of measuring, neutral and time relays solely for the purpose of special protective tasks. Apart from a few exceptions, currents, voltages, products, quotients, sums of differences thereof are used as characteristic quantities. Protective relays shall work in a very exact and reliable manner. The contact elements are actuated when the set values are exceeded or fallen below during monitoring of the characteristic quantities.

Abbreviations for type designations (examples)

A display

a drop-out-delayed

B instruction, command (switching instruction), burden

b limited, dependent


c capacitive, sine-phi circuit

D distance measurement


E earth fault


F for overhead lines

f fine, sensitive, exact

G for generators

g only for direct current

H auxiliary relay (only for intermediate relay)

h with intermediate relay

Io asymmetric current

i interval

K for cable (on its own - terminal)

k short

L for locomotives

l long

M message


N shunt resistor

n for connection to shunt resistor

O location, position finding (fault finding)


P anti-hunt device


Q formation of quotients, quotient excitation


R on its own - resistor,


R as first letter - relay in other respects - direction


S current, overcurrent S as first letter - control

s quick, saturated


t thermal

U voltage (undervoltage and overvoltage)


Uo asymmetrical voltage


V comparison

v interlocked

W transformer

w transoormer current tripping or alternating current

X mixed impedance


Z time


Number as last number - design, in all other cases - number of poles

System example and RELOG designations

URSAMAT

Universelles (universal) system of equipment and facilities for


Regelung (regulation)


Steuerung (control) and


Auto-


MATisierung (automation) of technological processes

RELOG designations

First number:

Dimension stipulation of the module (Multiply number by 15 = width of the module)

First letter:

R for electromechanical module


T for transistorised module

Second letter: (Reference to the function of the module)

A Signal relay (colour - red)


G Neutral relay with dry-reed contact (colour -blue)


H Neutral relay with open contact elements (colour black)


S Measuring element for current (colour -light violet)


U Measuring element for voltage (colour -light violet)


Z Time relay (colour -green)

Last two numbers:

Type distinction

Example: Relay with the designation 2 RH 05

30-mm wide electromechanical module as neutral relay with open contact elements of Type 05

4.1.1. Neutral or auxiliary relays

Auxiliarly relays possess a magnetic system with hinged armature and a series of contacts (n.c. contacts, n.o. contacts and change-over contacts) which are actuated by the armature.

As far as the technical data of

- coil voltage
- switching current
- number of contacts and types of contacts

are concerned, there is a large variety of auxiliary relays, and in accordance with requirements a proper selection has to be made.

Examples of application:

- Switching of control circuits
- Amplification and transmission of weak control pulses (for example contact thermometer)
- Control element in electrical installations for the direct control of magnets etc.

A frequently used neutral relay is, for example, relay 2 RG 04 of the RELOG system.


Figure 28 Neutral relay 2RG04

4.1.2. Time relays

Electronic time relay:

Time modules work in accordances with the principle of making and breaking delay. That means, the charging of a capacitor is effected via a resistor in accordance with an exponential function (see charging curve of a capacitor). At a determined magnitude of capacitor charging voltage the relay is actuated by the threshold switch (Schmitt trigger).

Electronic time relays are used:

- for making and breaking delay between 0.3 s and 6 h (protective devices with delay effect)
- for switching operations with delay effect.

Electromechanical time relays:

These relays consist of a hinged armature magnet and a mechanical time-delay element. Through the energization of the magnetic coil a contact lever is moved at constant speed which strikes against an adjustable countercontact and switches the tripping circuit. When the voltage disappears, the relay returns to its starting position without delay,

As far as the electromechanical time relays are concerned, a difference is made between short-time relay, precision-time relay and time relay with synchronous motor.

- Short-time relay, for example RZk and RZk3

These short-time relays can be used for all delayed switching operations of control engineering in which only a short adjustable time delay is required. In connection with overcurrent or undervoltage relays they can also be used for the delayed tripping of switches.

- Precision-time relays, for example RZf2

These precision-time relays possess a high time accuracy. In connection with single-pole, double-pole or three-pole overcurrent and undervoltage relays they are suitable for establishing protective facilities with delay effect. The relay possesses one undelayed and one adjustable delayed n.o. contact each,

- Time relay with synchronous motor-, for example RZw vvhen a voltage is applied, the synchronous motor starts. With the help of a coupling magnet the motor is engaged with a time wheel which passes through an angle proportional to the set time until contact making takes place. When the voltage disappears, the corresponding contact elements open immediately.


Figure 29 Time relay RZw

4.1.3. Undervoltage and overvoltage relays

These relays, for example RUf5 and RUf5F, are suitable for the undelayed tripping of switches when the mains voltage drops or fails as well as for the undelayed tripping of switches in case of occurring overvoltage.


Figure 30 Undervoltage relay

4.1.4. Overcurrent relays

This relay, for example RSf5, has been designed for the undelayed tripping of switches in case of overcurrents caused by overload or short circuit. Picking-up is shown by means of a visual indicator. Thermal overcurrent relays, for example IR1 to IR4, are suitable for direct-current and alternating-current application. They are used together with air-break contactors of type series ID1 to ID4 and LXOO to LX2.


Figure 31. Release characteristic of a thermal overcurrent relay in the hot and cold states

1 time in seconds,
2 rated current,
3 overload range,
4 start,
5 short circuit,
6 characteristic (cold),
8 characteristic (hot)

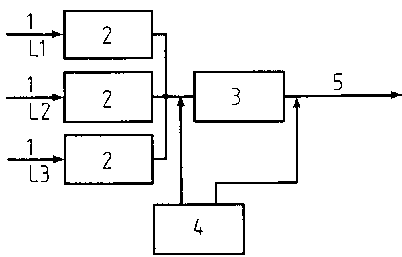
4.1.5. Overcurrent time relays

The relay, for example RSZ3f2, serves for the current-dependent monitoring of motors (low voltage and high voltage) and transformers to protect them against overload and short circuit. The supplied auxiliary voltage serves for feeding the timing element as well as for giving the tripping command.


Figure 32. General wiring diagram of an overcurrent time relay

1 current of conductors 1...3
2 excitation elements
3 delay (time) element
4 auxiliary voltage source
5 tripping command

When an adjustable current value is reached, the excitation elements respond and via the series-connected time element they give the delayed tripping command for the associated circuit breaker.


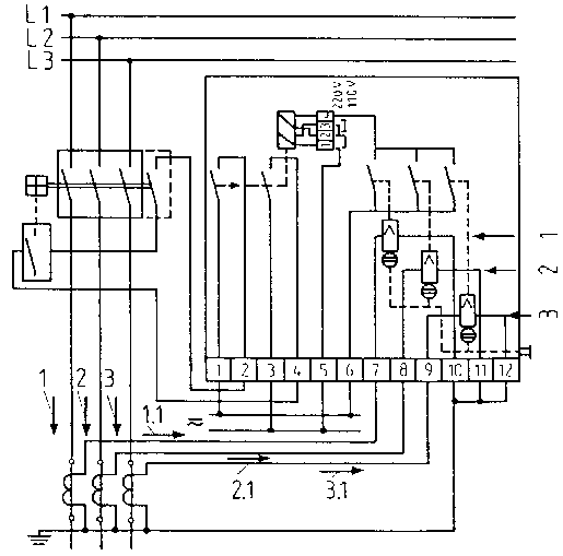
Figure 33. Overcurrent time relay RSZ3f2


Figure 34 Circuit of the overcurrent time relay RSZ3f2

1 current of L1
2 current of L2
3 current of L3
1.1 excitation current of L1
2.1 excitation current of L2
3.1 excitation current of L3

4.1.6. Magnetic overcurrent relays

Magnetic overcurrent time relay, for example ERmv, for protecting the equipment in low-voltage installations against overload. It is an independent device and works in connection with low-voltage circuit breakers.

The time mechanism is provided with adjustment facilities and scales. When the set minimum operating current is reached, the armature of a magnet picks up and initiates the start of the time mechanism. After the delay time has run down, the armature actuates the auxiliary switch.

4.1.7. Signal relays


Figure 35 Signal relay RA70

The signal relay, for example RA70, serves for indicating disturbances (voltage failure), operating states (ON, OFF, full, empty). Information is stored for acknowledgement by manual actuation until the disturbance is eliminated or the initial position is restored. Built-in contacts can be used for remote display, for disconnecting disturbed installations as well as for tripping acoustic signals.

Rated voltage:

60, 110 and 220 V d.c.


24, 220 and 380 V a.c.

Making current:

10 A a.c./d.c.

Continuous current:

5 A a.c./d.c.

Contact elements:

2 double-throw contacts or


1 double-throw contact,


1 passing contact or


1 n.o. contact in middle position and


1 double-throw contact or


1 n.o. contact in middle position and


1 passing contact

4.2. Control devices

4.2.1. Discrepancy switches

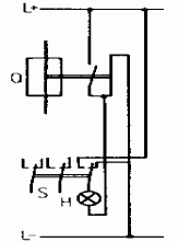
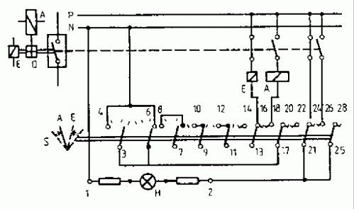
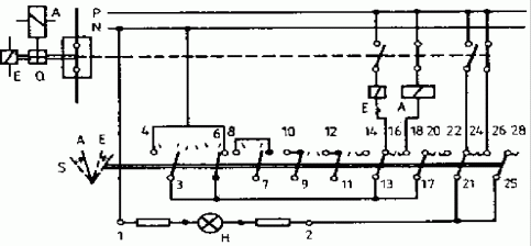
The discrepancy switch, for example BM2, serves for indicating and monitoring the switch position in mimic diagrams and illuminated circuit diagrams of electrical installations, for indicating the position of valves in a piping system and indicating faults by means of visual or acoustic signs. It can also serve as command switch, for example, for controlling switches while displaying at the same time the position of the switches. The control button is designed as graphical symbol. When the latter is lit, it is indicated that the state of the associated switch or valve does not coincide with the display.


Figure 36 Discrepancy switch BM2

Survey 6 Functional principle of the discrepancy switch BM2

Switching state

Operation

Connection

Q OPEN
S OPEN

The position of the circuit breaker Q corresponds with that of the discrepancy switch S. Lamp remains off.

H dark



Q CLOSED
S CLOSED

See Figure

H dark



Q OPEN
S CLOSED

By changing the position of the circuit breaker Q the circuit of the signal lamp is closed. Acknowledgement is effected by changing the discrepancy switch S.

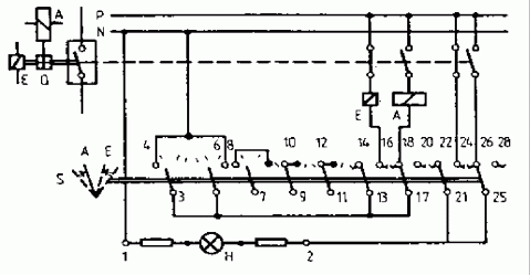
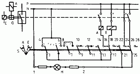
4.2.2. Control discrepancy switches

The control discrepancy switch, for example SM2, is used in switchgear installations for controlling circuit breakers and isolating switches as well as for displaying and monitoring their switching positions in mimic diagrams. When the switch symbol lights up, it is indicated that the position of the control discrepancy switch does not coincide with that of the associated circuit breaker or isolating switch.


Figure 37 Discrepancy control switch SM2

Survey 7 Functional principle of the control discrepancy switch in preselection position

Switching Operation Connection state

Q OPEN
S OPEN

Circuit breaker Q and control discrepancy switch S in agreement

H dark



Q OPEN
S CLOSED

Preselection by turning control discrepancy switch S to close circuit breaker Q. No agreement between the two switches.

H lit


Q CLOSED
S CLOSED

Closing of circuit breaker Q by shortly depressing and turning control discrepancy switch S by 45 degrees. Agreement between Q and S.

H dark


Q OPEN
S OPEN

A change of the position of circuit breaker Q causes control discrepancy switch H to light up. By turning the control discrepancy switch S by 90 degrees, the message is acknowledged and lamp H goes out.

H dark



H - la m p
Q - circuit breaker
S - control discrepancy switch

TO PREVIOUS SECTION OF BOOK