Back to Home Page of CD3WD Project or Back to list of CD3WD Publications

CLOSE THIS BOOKDigital Teaching Aid (DED Philippinen, 86 p.)
Karnaugh Mapping II - Lesson 5
Lesson Plan
VIEW THE DOCUMENT(introduction...)
VIEW THE DOCUMENTIntroduction
VIEW THE DOCUMENTProduct of sums method
VIEW THE DOCUMENTDon't care conditions
VIEW THE DOCUMENTWorksheet No. 5

Digital Teaching Aid (DED Philippinen, 86 p.)

Karnaugh Mapping II - Lesson 5

Lesson Plan

Titel: Karnaugh Mapping II

Objectives:

- Understand the product of sums method
- Able to use “Don't care conditions” for more effective simplifications

Time

Method

Topic

Way

Remark



* Review Lesson 4



* Introduction



* Product of sums method




- Fundamental sums




- Product off sums simplifications



* Don't care conditions




-Truth table




- Karnaugh map



* Review exercise


Worksheet No. 5

S: Speech
D: Discussion
Q/A: Question/Answer
E: Exercise


B: Boardscript
P: Picture
Ex: Example
HO: Hands-On
WS: Worksheet
HT: Hand-Out


Introduction

Karnaugh Mapping II

Product of sums method

Instead of using the sum of products method we can also take the product of sums method which is based on the fundamental sums:

Fig. 5-1: Truth table with fundamental sums

A

B

C

X


Fundamental sums

0

0

0

0

®

0

0

1

1



0

1

0

1



0

1

1

0

®

1

0

0

1



1

0

1

1



1

1

0

0

®

1

1

1

1



Product of sums simplification

A equation gained through the sum of product method can be realized into a NAND-NAND logic circuit.


Fig. 5-2: NAND-NAND logic circuit

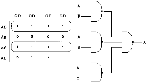
If we simplify the Karnaugh map in Fig. 5-2 we get the following equation:

Based on this equation we can draw the logic circuit like in Fig. 5-2. This solution is made with the help of the sum of product method. If we want to try the product of sums method we have to go through the following steps:

1. Complement the Karnaugh map and draw the complementary NAND-NAND circuit:


Fig. 5-3: Complementary NAND-NAND circuit

The simplified equation is:

2. Convert the complementary NAND-NAND circuit to a NOR-NOR circuit:


Fig. 5-4: NOR-NOR circuit

we have changed all NAND to NOR and complemented all signals.

3. Now we got a product of sums solution for X. The last step is to compare both circuits (NAND-NAND, NOR-NOR) to find out which circuit is the simpler one, meaning the cheaper one. Because we need less gates. In our case the sum of product solution (NOR-NOR circuit) is the better solution.

Summary of process

1. Convert the truth table into a Karnaugh map

- Write the sum of products equation
- Draw the NAND-NAND circuit

2. Complement the Karnaugh map

- Draw the complementary NAND-NAND circuit

3. Convert the complementary NAND-NAND circuit to a NOR-NOR circuit.

- Change all NAND to NOR
- Complement all signals

4. Compare NAND-NAND circuit with NOR-NOR circuit.

Don't care conditions

In some digital systems, certain input conditions never occur during normal operations; therefore, the corresponding output never appears.

Þ It is indicated in the truth table by an X.

Fig. 5-5: Don't care conditions

A

B

C

D

Z


0

0

0

0

0


0

0

0

1

0


0

0

1

0

0


0

0

1

1

0


0

1

0

0

0


0

1

0

1

0


0

1

1

0

0


0

1

1

1

0


1

0

0

0

0


1

0

0

1

1


1

0

1

0

X


1

0

1

1

X


1

1

0

0

X

Don't care conditions

1

1

0

1

X


1

1

1

0

X


1

1

1

1

X


Don't care conditions are like wild cards, you can let them stand for what ever you like:


Fig. 5-6: Karnaugh map and simplified equation

HO: Simplify the following Boolean function:

That has the don't care conditions:

Solution:

First we have to translate the function into a truth table:

W

X

Y

Z

F

0

0

0

0

X

0

0

0

1

1

0

0

1

0

X

0

0

1

1

1

0

1

0

0

0

0

1

0

1

X

0

1

1

0

0

0

1

1

1

1

1

0

0

0

0

1

0

0

1

0

1

0

1

0

0

1

0

1

1

1

1

1

0

0

0

1

1

0

1

0

1

1

1

0

0

1

1

1

1

1

Now we have to convert it into a Karnaugh map and simplify it:


Figure

Worksheet No. 5

No. 1

A

B

C

D

Y

0

0

0

0

0

0

0

0

1

1

0

0

1

0

0

0

0

1

1

0

0

1

0

0

0

0

1

0

1

1

0

1

1

0

0

0

1

1

1

0

1

0

0

0

0

1

0

0

1

0

1

0

1

0

1

1

0

1

1

1

1

1

0

0

1

1

1

0

1

1

1

1

1

0

1

1

1

1

1

1

a) Draw the Karnaugh map.

b) Encircle all octets, quads and pairs you can find.

c) What is the simplified Boolean equation for the Karnaugh map?

d) Draw the logic circuit.

e) Suppose the last six entries of the truth table are changed to don't cares. Using the Karnaugh map, show the simplified circuit.

f) What is the simplified NOR-NOR circuit?

TO PREVIOUS SECTION OF BOOK TO NEXT SECTION OF BOOK